(The following statement is intended for Electron Tube Division, Solid State Division, System Division and Laser Division.)
The Hamamatsu Photonics Group pursues customer satisfaction, and the realization of the development of science and technology to contribute to a better society and a healthier planet through our Quality Policy.
Established: November 1, 2013
Revised: April 1, 2024
The Quality Headquarters Council, a cross-sectional body within the company, has been established to share information on quality, standardize quality-related documents, and provide education to suppliers (supply chain). The committee also supports the quality management of our manufacturing subsidiaries, and strives to maintain and improve the quality of the Hamamatsu Group.
Each division has established and operates its own Quality Management System in compliance with the ISO 9001. In this system, items that are basic requirements are formalized in a “Quality Manual” and rules for design, development, purchasing, manufacture, inspection, shipping, and after-sales service are placed in document form to create a consistent quality assurance system.
| Certificated unit | Site | Certificated in |
|---|---|---|
| Electron Tube Div. | Toyooka Factory Tenno Glass Works |
Feb-97 |
| Solid State Div. | Main Factory Mitsue Factory Shingai Factory |
Jan-98 |
| System Div. | Joko Factory | Jun-98 |
| Laser Div. | Miyakoda Factory | Mar-16 |
After drawing up plans to develop a new product based on market research or requests from customers, we start investigating the possibility of production in terms of product functions, reliability, and costs, etc. Based on results obtained from judging design details, verifying the design from prototypes, trial mass production, and reliability tests, we make sure the design is valid and then authorize the product. We also identify risks and opportunities in the process of design and development and promote product designs with a high degree of perfection.
The production process is supervised based on manufacturing specifications, QC process charts, and work standards to ensure that quality and reliability are at levels planned in the product design.
To verify that the products meet the required specifications, HAMAMATSU performs process inspections and product inspections that check the product electrical/mechanical/optical characteristics and external appearance. The inspection items, methods, and test criteria are established in the product specifications. Destructive testing and lot evaluations are done by product sampling inspections.
We make continuous improvements on production processes based on the results from statistical process control and KPI (Key Performance Indicator) monitoring.
The manufacturing history and material lot used for a product that has been shipped are traceable. This enables us to determine a retroactive range at an early stage when a problem occurs.
We use special packing techniques and materials which are also environmentally friendly in order to safeguard product quality and prevent shipping damage.
When a product is authorized or a change is made to a product, we make reliability tests to verify that a product meets the specified reliability requirements. Reliability tests are performed by selecting typical products from among a group of structurally similar products. If needed, this testing is performed individually. Reliability test methods conform to JIS, JEITA, IEC, or MIL standards, and also some products are tested according to customers' requirement.
※Our reliability test equipment includes life test equipment, strength test equipment, transportation test equipment, radiation exposure test equipment, and others.
The work environment in the manufacturing process greatly affects product quality and reliability. Cleanliness, temperature, and humidity in particular must be strictly controlled. Some are produced in clean rooms where cleanliness is maintained at a high level. To maintain and control the cleanliness level in clean rooms, strict control standards are established for factors such as cleanliness, entry/exit methods, work clothing, carry-in items, and work procedures. Also, to maintain and control cleanliness, temperature, and humidity, we established the methods for managing factory equipment.
Damage caused by electro-static discharge (ESD) can be a serious problem as process geometry shrink and diverse packages become available, so electrostatic countermeasures are enforced. The department dealing with products requiring ESD countermeasures sets up special areas that must comply with ESD control standards and gives workers instructions in equipment and work site supervision, work clothing, and handling methods.
When production equipment is implemented and authorized, it is given maintenance and verified for modifications or expansions. Specific methods for making start-up and periodic equipment inspections are established to perform preventive maintenance. Thus quality problems are prevented and stable production is maintained.
Procurement management of parts and materials has a large effect on product quality, so we use a system that judges and then registers both the suppliers and the parts and materials for purchasing.
We carry out an inspection of the suppliers to check compliance with quality environment system, green procurement policy, regulations regarding the chemical substances contained in products, and other factors. We then register those suppliers who meet our standards and also make new and periodic supplier audits mainly by the purchasing, quality control, and design departments. We strive to improve the quality of parts and materials for purchasing by giving proper guidance to the suppliers based on the audit results.
Purchased items undergo strict individual testing and are then registered before they can be used in our products.
An incoming inspection of those purchased items is then made based on
the required specifications to verify their quality. After acceptance,
these purchased items are stored in properly controlled locations that
meet storage conditions specified in the design standards, and a high
level of purchased item quality is maintained.
The quality control department periodically calibrates the test and measuring equipment. Calibration equipment is traceable to the national standards through the manufacturers and public organizations. Besides calibration, start-up inspections and periodic inspections are made to prevent and detect a drop in accuracy or a malfunction in the measuring equipment.
When a problem occurs in the production process, which might cause defects that exceed preset process standards or might adversely affect the product quality, then the problematic lot is immediately identified and separated from other semi-finished parts. At the same time, the cause of the problem is investigated, and the corrective action that should be taken is decided. Along with confirming the corrective action was effective, we take measures to prevent the problem from reoccurring.
Changes such as in designs, purchased items, and production methods and equipment are made in order to improve product quality, function, reliability, and productivity. Change planning is first of all drawn up, the job schedule from change setup to completion is clarified, and the planning then finalized at a change conference attended by all related departments including quality control. Finally, the change is decided after evaluating effects on quality, reliability, and productivity, etc.
Changes requiring the customer’s approval in advance are implemented after obtaining the customer’s consent. Initial production control is performed as needed and all effects caused by the change are checked.
Environmental regulations, such as EU RoHS, REACH and China RoHS, have become stricter than ever in worldwide, thereby requiring companies to properly manage the chemicals contained in their products throughout their supply chains.
We have organized a system inside the company in compliance with "Guidelines for the management of chemical substances in products" by JAMP/JGPSSI. We make sure to register and use materials complying with the guidelines by implementing green procurement and its survey to our suppliers based on our "Supply chain Code of Conduct" and "Green Procurement Management Standard for Chemical Substances". The survey results are stored in centralized information system for chemical substances in products, and used for actions to environmental regulations.
We design products meeting with related standards of EMC and product safety in its development, then make shipments after confirming the conformity with such standards by model testing. For example, we affix CE marking on regulated products after implementing tests based on the harmonized standards of the target EU directive.
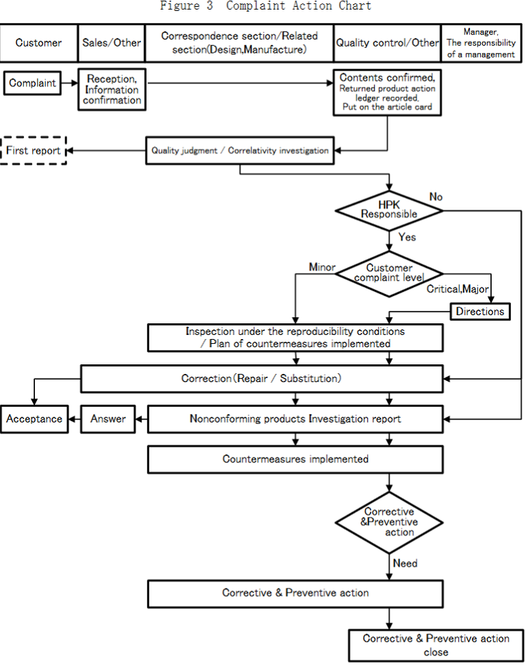
At Hamamatsu Photonics, we work to speedily resolve customer complaints by way of our complaint handling system.
The contents of the complaint are first checked and an investigation made to find the cause. Besides notifying the customer of these results, we also use them as feedback in the design and production processes to prevent a recurrence of the trouble. If we decide, based on those investigation results, that the quality control system must be overhauled, then corrective action is taken and results from that action are verified.
We possess numerous failure analysis systems in the company in order to respond promptly to the needs of in-process defect analysis, complaint analysis and other analysis at any time.
※Our failure analysis systems are available for electron, optical, and acoustic microscopy, surface roughness analysis, atomic analysis, semiconductor failure analysis, and strength test, etc.
We provide worker instruction and training to maintain and improve product quality as well as upgrade employee skills. Employee skills are periodically evaluated, and instruction/training plans are then drawn up and performed as needed. When a particular job requires obtaining qualifications, then those are clearly specified, and a system is then set up to certify employees who meet the requirements of the job.
The types of instruction span many areas including new employee education, on-the-job training, and safety and health instruction. Positive efforts are also made to collect information outside our company in order to upgrade employee knowledge and skills.
It looks like you're in the . If this is not your location, please select the correct region or country below.
You're headed to Hamamatsu Photonics website for JP (English). If you want to view an other country's site, the optimized information will be provided by selecting options below.
In order to use this website comfortably, we use cookies. For cookie details please see our cookie policy.
This website or its third-party tools use cookies, which are necessary to its functioning and required to achieve the purposes illustrated in this cookie policy. By closing the cookie warning banner, scrolling the page, clicking a link or continuing to browse otherwise, you agree to the use of cookies.
Hamamatsu uses cookies in order to enhance your experience on our website and ensure that our website functions.
You can visit this page at any time to learn more about cookies, get the most up to date information on how we use cookies and manage your cookie settings. We will not use cookies for any purpose other than the ones stated, but please note that we reserve the right to update our cookies.
For modern websites to work according to visitor’s expectations, they need to collect certain basic information about visitors. To do this, a site will create small text files which are placed on visitor’s devices (computer or mobile) - these files are known as cookies when you access a website. Cookies are used in order to make websites function and work efficiently. Cookies are uniquely assigned to each visitor and can only be read by a web server in the domain that issued the cookie to the visitor. Cookies cannot be used to run programs or deliver viruses to a visitor’s device.
Cookies do various jobs which make the visitor’s experience of the internet much smoother and more interactive. For instance, cookies are used to remember the visitor’s preferences on sites they visit often, to remember language preference and to help navigate between pages more efficiently. Much, though not all, of the data collected is anonymous, though some of it is designed to detect browsing patterns and approximate geographical location to improve the visitor experience.
Certain type of cookies may require the data subject’s consent before storing them on the computer.
This website uses two types of cookies:
This website uses cookies for following purposes:
Cookies help us help you. Through the use of cookies, we learn what is important to our visitors and we develop and enhance website content and functionality to support your experience. Much of our website can be accessed if cookies are disabled, however certain website functions may not work. And, we believe your current and future visits will be enhanced if cookies are enabled.
There are two ways to manage cookie preferences.
If you don’t want to receive cookies, you can modify your browser so that it notifies you when cookies are sent to it or you can refuse cookies altogether. You can also delete cookies that have already been set.
If you wish to restrict or block web browser cookies which are set on your device then you can do this through your browser settings; the Help function within your browser should tell you how. Alternatively, you may wish to visit www.aboutcookies.org, which contains comprehensive information on how to do this on a wide variety of desktop browsers.
Occasionally, we may use internet tags (also known as action tags, single-pixel GIFs, clear GIFs, invisible GIFs and 1-by-1 GIFs) at this site and may deploy these tags/cookies through a third-party advertising partner or a web analytical service partner which may be located and store the respective information (including your IP-address) in a foreign country. These tags/cookies are placed on both online advertisements that bring users to this site and on different pages of this site. We use this technology to measure the visitors' responses to our sites and the effectiveness of our advertising campaigns (including how many times a page is opened and which information is consulted) as well as to evaluate your use of this website. The third-party partner or the web analytical service partner may be able to collect data about visitors to our and other sites because of these internet tags/cookies, may compose reports regarding the website’s activity for us and may provide further services which are related to the use of the website and the internet. They may provide such information to other parties if there is a legal requirement that they do so, or if they hire the other parties to process information on their behalf.
If you would like more information about web tags and cookies associated with on-line advertising or to opt-out of third-party collection of this information, please visit the Network Advertising Initiative website http://www.networkadvertising.org.
We use third-party cookies (such as Google Analytics) to track visitors on our website, to get reports about how visitors use the website and to inform, optimize and serve ads based on someone's past visits to our website.
You may opt-out of Google Analytics cookies by the websites provided by Google:
https://tools.google.com/dlpage/gaoptout?hl=en
As provided in this Privacy Policy (Article 5), you can learn more about opt-out cookies by the website provided by Network Advertising Initiative:
http://www.networkadvertising.org
We inform you that in such case you will not be able to wholly use all functions of our website.
Close